Mingda/Meixing MC767 RD modifications
Background
This page provides the support information regarding an old discussion at diyAudio.com regarding the Mingda/Meixing MC767 RD.
Original schematic
The schematic from MingDa/Meixing with my added notes - the schematic is correct, while the amplifier (in my case) was wired wrong.
Modified version
This is how my modified version looks: The two 5670WA to the left has been replaced by 2 12AX7 and a single 5670WA is used as output buffer.
The modified MC767 RD inside: The 12AX7 follows the Hagerman Cornet, except the output buffer, which has been adopted for 5670WA. The elephant tape isolates two stabilizing capacitors from the other components. Also, the power supply modification has been made.
Below is the schematic for the modified version:
Initial modifications (replaced by mods above)
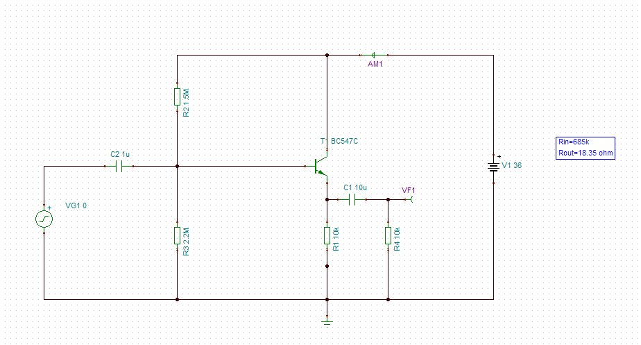
The schematics below is for a transistorized output buffer I tried to add to rectify the bass problem including the power supply part - just included for completeness with respect to the discussion at diyAudio.com.





